普及心内实用知识
传递健康生活理念
听见健康,心声音
欢迎收听
丽江市人民医院
胸痛中心建设、心血管内科省级临床重点专科建设
专栏《健康心声》
本栏目由吕云市级专家工作站、陈宗宁云岭名医项目、赵渊丽江市中青年学术和技术带头人、陈宗宁赵渊茶丽珠丽江名医培养项目联合赞助播出

▲丽江市人民医院老年病科护师 李静
▼点击音频收听 听上去更精彩
专家表示,咽喉炎不一定是因为新冠,需要医生进行综合判断。咽干,咽痛,咽部产生明显的烧灼感是新冠病毒感染后的典型症状之一,但如果仅仅出现咽喉炎的话也不一定是因为新冠病毒。引发咽喉炎的原因较多,80%是由于病毒感染造成的,比如流感病毒、新冠病毒、呼吸道合胞病毒、腺病毒等。因此,如果出现咽喉疼痛的症状,不一定是因为感染了新冠病毒,也不排除其他病毒感染的可能性。仅靠单一症状,不能判断是不是新冠感染了。引起嗓子疼的原因很多,比如没有休息好,吃了辛辣油腻刺激的食物,也会出现嗓子疼的症状。当然,如果免疫力差,也不排除会感染新冠病毒。可以通过新冠抗原检测或新冠核酸检测进行确诊。
咽喉炎是指咽部和喉腔的炎症,急性咽喉炎通常和病毒感染有关系,比如感冒病毒,但这种情况会在1周左右逐渐缓解和自愈。而急性细菌性的咽喉炎通常会伴有化脓的表现,这种情况需要用抗生素治疗。整体来说,急性咽喉炎一般全身症状较轻,以局部症状为主,只要多休息,多喝水,注意保护嗓子,比如不吃质地粗糙或辣的食物就行。
1.喝金银花水。无论是感冒还是咽炎导致的嗓子疼,可以泡点金银花水,金银花有很好的清热解毒效果。
2.高渗盐水漱口。用浓度达到3%-5%的高渗盐水漱口可有效缓解咽痛。咽痛人群居家可将5-6克食盐加入250毫升温开水充分溶解后用以漱口,含于口腔和舌根处20-30秒后将盐水吐出,再用清水漱口。可减轻局部炎症反应以缓解剧烈咽痛,加速康复过程。
3.吃润喉糖。病毒一般通过鼻腔或喉咙进入体内。含润喉糖时,口腔会分泌更多唾液,有助于抑制喉咙中的微生物。
4.适当多喝水。饮水有助于咽痛的缓解,还可以让咽部黏膜保持湿润,在一定程度上稀释痰液,利于黏稠痰液的排出。
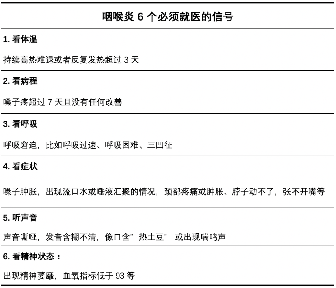
重度咽喉炎比较罕见,但其有气道梗阻风险,严重可危及生命。因此学会识别危险信号,及时就医,非常重要。当出现以下6种情况时,意味着引起嗓子疼的疾病可能存在一些风险,需要及时就医:

常通风:每天可通风2至3次,每次30分钟
勤洗手:外出归来时,用流动清水和肥皂(洗手液)规范洗手
戴口罩:去医院就诊、前往人员密集和密闭场所时佩戴口罩
重礼仪:咳嗽或打喷嚏时遮掩口鼻,与出现呼吸道症状者保持距离
打疫苗:及时完成新冠疫苗的基础免疫和加强免疫
保持健康生活方式:合理膳食,适量运动,戒烟限酒,调整心态,提高免疫力

节目直播时间:周五 11:35
重播时间: 周六、周日 11:35
播出平台:丽江新闻综合广播FM106.2

节目制作:徐 蕾
新媒体编辑:徐 蕾
责任编辑:赵文立



(发稿编辑:广播中心)
【声明】如需转载丽江市融媒体中心名下任何平台发布的内容,请 点击这里 与我们建立有效联系。

