“滇超联赛”期间,丽江作为主场之一,将足球激情与本土风情紧密联动,推出 “球票+” 专属优惠活动。让市民游客既能在赛场为支持的球队呐喊助威,又能以超值福利打卡丽江美景美食,收获足球与旅游的双重超值体验,沉浸式感受 “足球之乡” 的独特魅力!

景区门票优惠或免费福利
持有“滇超联赛”丽江赛区观赛门票的球迷,可享受以下福利:前往束河古镇、黑龙潭公园等景区免门票;游览虎跳峡景区、玉湖景区、拉市海湿地公园享门票优惠。


美食折扣福利
持有“滇超联赛”丽江赛区观赛门票的球迷,前往姚园农庄、阿婆情、他留乌骨鸡等店面消费享8.8折优惠。


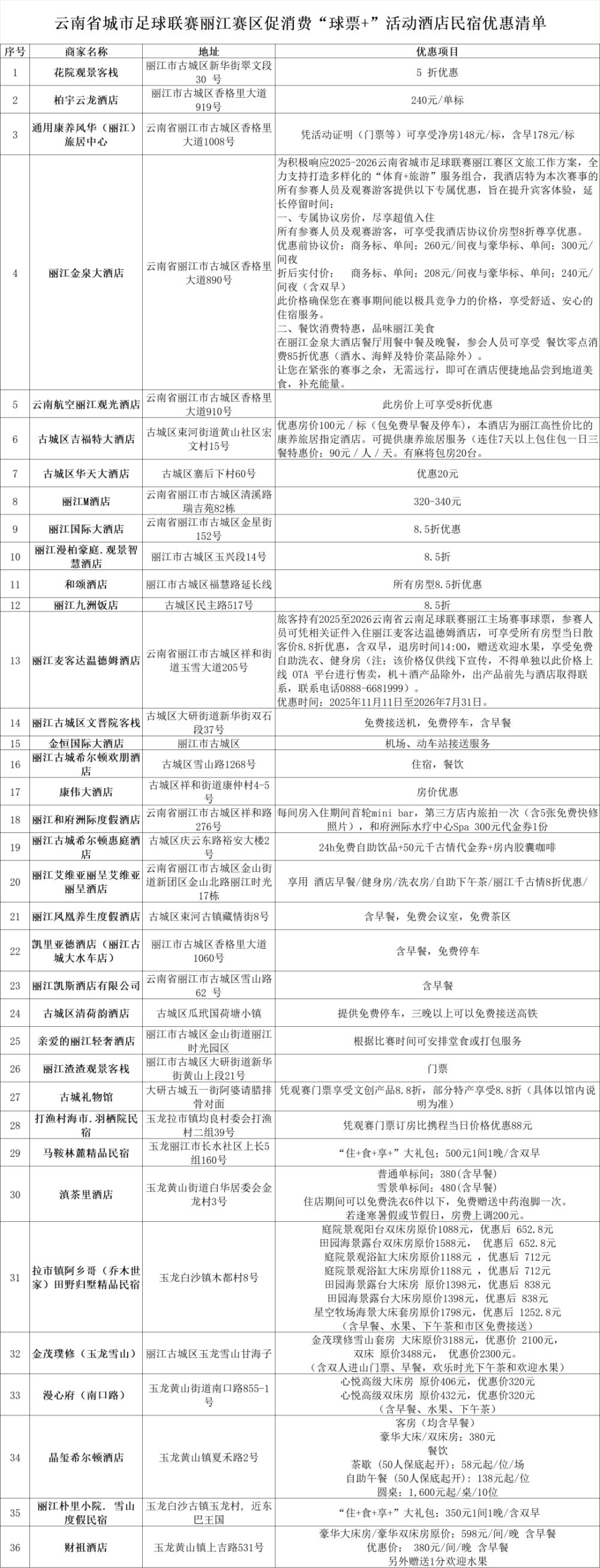
住宿立减福利
持有“滇超联赛”丽江赛区观赛门票的球迷,入住以下合作酒店可享优惠减免福利。


体验文旅线路5折优惠
持有“滇超联赛”丽江赛区观赛门票的球迷报名参加以下线路旅游的可享5折优惠。




“滇超联赛”期间的丽江,
既有绿茵场上的速度与激情,
也有火塘边的温暖与烟火。
带上热爱足球的初心,
奔赴这场 “足球+” 的盛宴吧!

记者/雷凤姣
责编/和真羽
二审/李 桥
终审/郭俊燕

【声明】如需转载丽江市融媒体中心名下任何平台发布的内容,请 点击这里 与我们建立有效联系。