
听说云南人只打巅峰赛?这不,它来了!滇超联赛(云南省城市足球联赛)战火重燃,在这个冬天掀起一场热血足球风暴。而丽江,这座雪山映衬的古城,已经备好暖阳与激情,来一场酣畅淋漓的“滇”峰相见!

白天在古城巷弄里晒太阳寻美食,傍晚在球场为精彩进球呐喊助威,夜晚在纳西小院围着火锅与四海球迷畅聊赛事。这样的冬日观赛之旅,才配得上“云南人只打巅峰赛”的江湖传说!

当滇超战火燃遍云岭,丽江不仅是赛事分赛场,更是你完美足球周末的目的地。在这里,足球从来不只是足球——它可能是中济海湖畔老球友们传递了多年的默契,也可能是白沙古镇那片正对雪山的球场上,孩子们在暖阳下追逐的梦想。



直奔滇超丽江赛场,感受血脉贲张的现场氛围。别忘了穿上主队战袍,在这里,每一声呐喊都是对巅峰赛的致敬。赛场外白雪覆盖的雪山背景,可能是你见过最震撼的观赛“背景板”。

逛古城时,在冬日暖阳下寻找隐藏的足球元素——或许是挂着各队队旗的温暖咖啡馆,或许是描绘足球梦想的纳西壁画。手捧一杯热饮,感受足球与艺术的完美融合。

前往玉龙雪山,在白雪皑皑的背景下踢球、拍照,随手一拍都是冬日大片。配文我们都帮你想好了:“在冰雪映衬的巅峰球场,踢最火热的赛!”

唐新华 摄
看完比赛,用丽江冬日美食温暖身心——热气腾腾的腊排骨火锅、野生菌火锅、暖暖的酥油茶……无论输赢,都值得用一顿暖心大餐来纪念。毕竟,冬天就是要吃暖了才有力气继续呐喊!



景区门票优惠或免费福利
持有“滇超联赛”丽江赛区观赛门票的球迷,可享受以下福利:前往束河古镇、黑龙潭公园等景区免门票;游览虎跳峡景区、玉湖景区、拉市海湿地公园享门票优惠。


美食折扣福利
持有“滇超联赛”丽江赛区观赛门票的球迷,前往姚园农庄、阿婆情、他留乌骨鸡等店面消费享8.8折优惠。


住宿立减福利
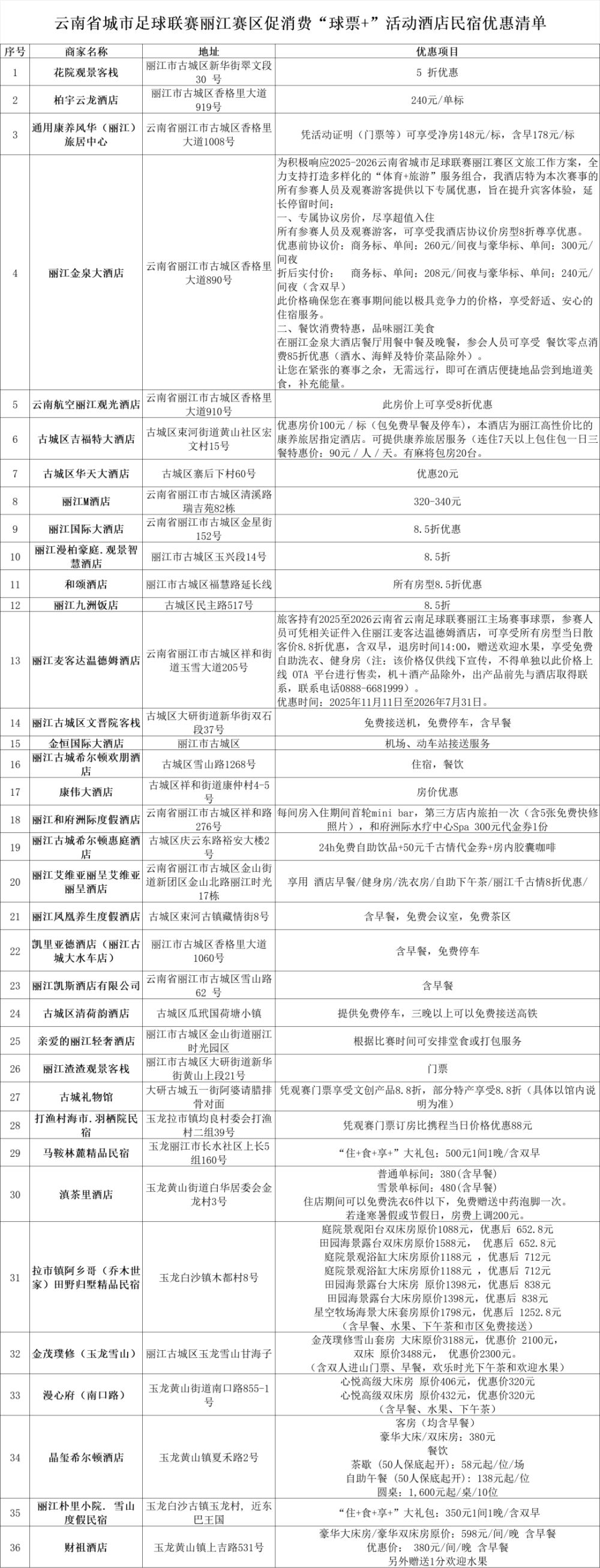
持有“滇超联赛”丽江赛区观赛门票的球迷,入住以下合作酒店可享优惠减免福利。


体验文旅线路5折优惠
持有“滇超联赛”丽江赛区观赛门票的球迷报名参加以下线路旅游的可享5折优惠。




其实,每个冬天来丽江的人都在做一道选择题:是躺在客栈院子里晒太阳发呆,还是奔赴球场释放激情?滇超联赛的到来,让这道题有了完美答案——上午你可以是晒太阳的懒猫,在古城里悠闲漫步;下午就化身狂热球迷,在赛场边燃起整个冬天最热的激情。

云南人只打巅峰赛?来丽江,我们冬天也要看巅峰赛,还要赏雪景、享暖阳、品暖味、交巅峰友。这个赛季,让我们在丽江,以足球之名,“滇”起一场关于热血与温暖的冬日恋歌!


来源/微丽江、丽江发布
责编/和润黄
二审/和众学
终审/和继贤
丽江市融媒体中心 出品

【声明】如需转载丽江市融媒体中心名下任何平台发布的内容,请 点击这里 与我们建立有效联系。