
01
地震的产生
地震是地球内部运动引起的地表震动的一种自然现象。地球上板块与板块之间相互挤压碰撞,造成板块边缘及板块内部产生错动和破裂,是引起地面震动(即地震)的主要原因。

02
天然地震的类型
天然地震按成因不同主要有三种:1、构造地震:由地下深处岩层错动、破裂所造成的地震。这类地震发生的次数最多,约占全球地震数量的90%以上,破坏力也最大。2、火山地震:由于火山作用,如岩浆活动、气体爆炸等引起的地震。3、陷落地震:由于地层陷落引起的地震。
03
构造地震
通常,我们所说的地震是指构造地震。它是怎样发生的呢?即在构造力作用下,当岩石圈某处岩层发生突然破裂、错动时,便把长期积累起来的能量在瞬间急剧释放出来,巨大的能量以地震波的形式由该处向四面八方传播出去,直到地球表面,引起地表的震动,便造成地震。
04
地震三要素
地震的发震时刻、震中和震级,称为地震三要素。发震时刻就是地震发生的时刻。地震发生的地点叫做震中,常用经度和纬度来表示,当然也要标明该地的地名。地震的大小用震级M来表示。
05
震级大小划分
地震按震级大小的划分大致如下:1、弱震:震级小于3级。如果震源不是很浅,这种地震人们一般不易觉察。2、有感地震:震级大于或等于3级、小于或等于4.5级。这种地震人们能够感觉到,但一般不会造成破坏。3、中强震:震级大于4.5级、小于6级,属于可造成损坏或破坏的地震,但破坏轻重还与震源深度、震中距等多种因素有关。4、强震:震级大于或等于6级,是能造成严重破坏的地震。其中震级大于或等于8级的又称为巨大地震。
06
地震烈度
地震烈度是地面遭受地震影响和破坏的程度,是在没有仪器记录的情况下,凭地震时人们的感觉或地震发生后器物反应的程度,工程建筑物的损坏或破坏程度、地表的变化状况而定的一种宏观尺度。因此,烈度的鉴定主要依靠对上述几个方面的宏观考察和定性描述。例如,1976年唐山地震,震级为7.8级,震中烈度为Ⅺ度;受唐山地震影响,天津市区烈度为Ⅷ度,北京市多数地区烈度为Ⅵ度,再远到石家庄、太原等地烈度就更低了。
07
烈度与震级的区别
震级反映地震本身的大小,只与地震释放的能量多少有关;而烈度则反映的是地震的后果,一次地震后不同地点烈度不同。打个比方,震级好比一盏灯泡的瓦数,烈度好比某一点受光亮照射的程度,它不仅与灯泡的功率有关,而且与距离的远近有关。因此,一次地震只有一个震级,而烈度则各地不同。
08
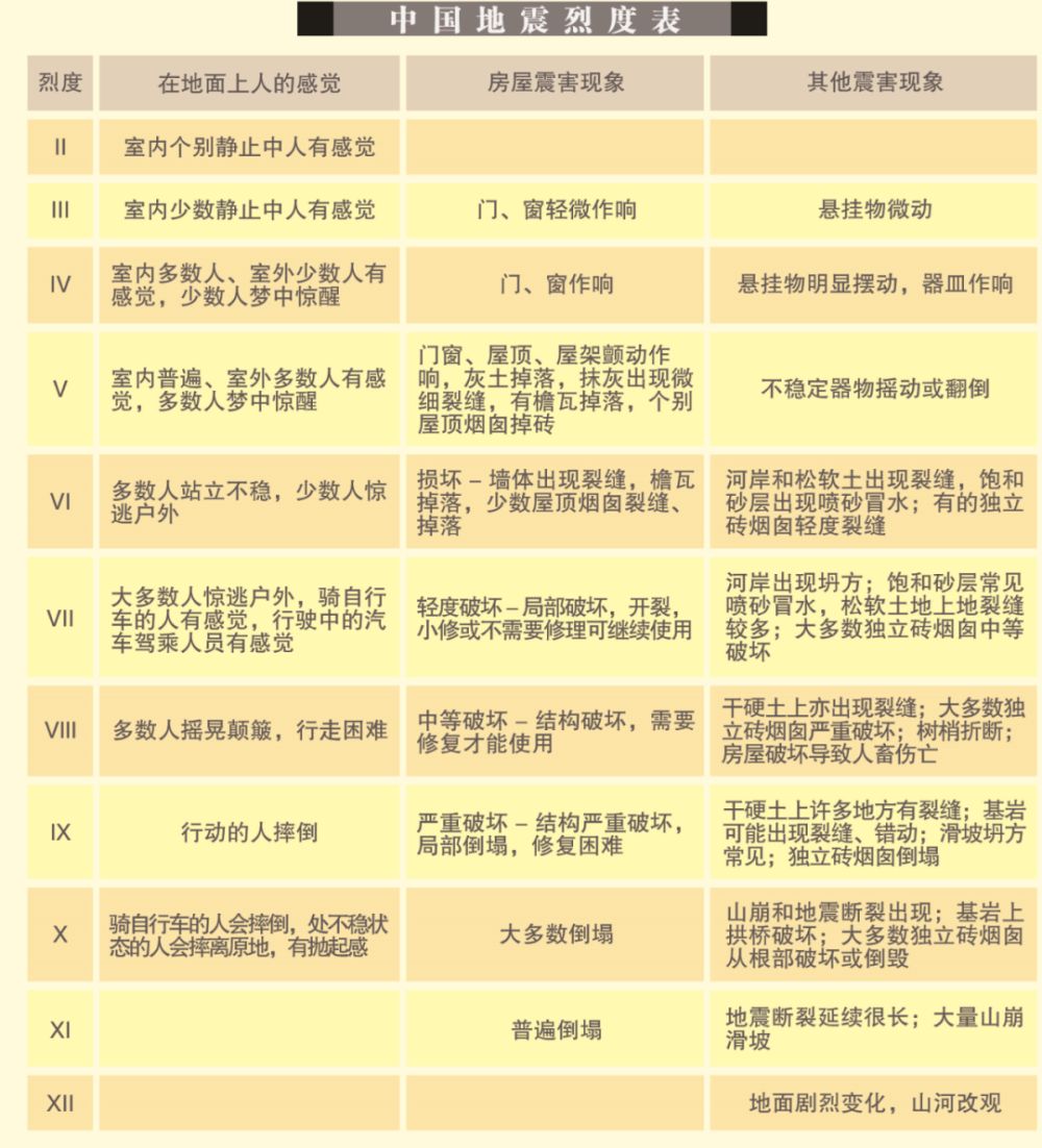
中国地震烈度表
按人的感觉及地震破坏情况划分等级,依次排列成表,即为地震烈度表。目前世界上地震烈度表的种类很多,以12度表较为普遍。此外还有7度表(日本)和10度表等。中国采用12度表。

09
全球每年发生多少地震?
地球上每年约发生500多万次地震,也就是说,每天要发生上万次地震。不过,它们之中绝大多数太小或离我们太远,人们感觉不到。真正能对人类造成严重危害的地震,全世界每年大约有一二十次;能造成唐山、汶川这样特别严重灾害的地震,每年大约有一两次。
10
我国为什么是多地震的国家
我国地处欧亚大陆东南部,位于环太平洋地震带和欧亚地震带之间,有些地区本身就是这两个地震带的组成部分。受太平洋板块、印度洋板块和菲律宾板块的挤压作用,我国地质构造复杂,地震断裂带十分发育,地震活动的范围广、强度大、频率高。
11
云南地震概况
云南地处印度洋板块与欧亚板块碰撞带东侧,地质构造复杂,构造运动强烈,地震活动以强度大、频度高、灾害重、分布广而著称,是我国破坏性地震频繁发生、地震灾害特别严重的省份之一。
云南的地震基本上属于构造地震,印度板块朝北东方向对中国大陆的推挤是强震频发的主因,主要体现在两个方面:一是印度板块由西向东对云南地区强烈的直接挤压作用;二是印度板块对西藏地块正面推挤派生的川滇菱形块体由北向南的锲入作用。因此,云南地区的地震兼具板缘和板内地震的双重特征。

12
自建房屋防震要点
场地选择要恰当;地基要做牢做稳;房屋布局要合理;墙体要有足够的强度和稳定性;房屋联结要牢固;必须正确选址、专业设计,正规施工,确保施工质量,达到抗震要求。
尽量选择地势平坦、开阔,土层密实、均匀或稳定基岩等有利的地段建房。不宜在软弱土层、可液化土层、河岸、湖边、古河道、暗埋的滨塘或沟谷、孤突的山顶或山脊、陡坡等不利地段建房。
13
合理放置家具物品
固定墙上的悬挂物,防止掉下来伤人。清理门口、楼道杂物,保持畅通。固定高大家具,防止倾倒砸伤人;笨重家具等物品,摆放做到“重在下,轻在上”。易燃易爆和有毒物品存放在安全的地方。阳台护栏要清理,花盆、杂物拿下来。
14
准备好必要的应急物品
平时准备装有水、食品、急救绷带、哨子、手电筒等应急物品的防震应急包,放在容易快速取到的避震安全处。
15
避震要点
震时是跑还是躲?地震发生时,最有效的方法就是:保持镇静,就地避震!震时就近躲避,震后迅速撤离到安全地方。避震应选择室内结实、能掩护身体的物体下(旁);开间小、有支撑的地方;室外开阔、安全的地方。

躲避地震时身体应采取的姿势,如下图:

16
进行防震演练
平时找好紧急避险的地方,如:卫生间、坚固的桌子下面,进行“10秒钟”紧急避险练习。平时找好安全、畅通的线路进行“1分钟”紧急撤离与疏散练习。
17
地震发生时的家中避震措施
家住平房怎样避震?尽量保护头部,如有可能,可以冲出房屋外到空旷的地带。如果来不及,就在坚固家具下暂时躲避,再伺机快速转移到户外安全处。

家住楼房怎样避震?室内较安全的避震地点:坚固的桌下或床边;低矮、坚固的家具边;开间小、有支撑物的房间,如卫生间、厨房、储藏室等。

震时要注意:迅速关闭电源、火源;千万不要滞留在床上;千万不能跳楼;不要到阳台上去;不要躲到外墙边或床边。


高楼的避震和撤离:平时选好柱子多、开间小的地方作为临时避震场所。从高楼撤离时应走安全通道,不要去乘电梯;如果震时在电梯里,应尽快离开;若打不开要蹲下,抓牢扶手。

18
地震发生时的学校避震措施
在学校怎样避震?正在学校上课时,要在教师指挥下迅速抱头,躲在各自的课桌下。或有组织地迅速撤离教室,到安全的地方。


在操场或室外时,可原地蹲下,双手保护头部。注意避开高大建筑物或危险物。 重要的是平时学校要多组织演练,做到快速撤离,有备无患。

19
地震发生时的公共场所避震措施
在公共场所怎样避震?听从警察或现场工作人员的指挥,不要慌乱,不要拥向出口;要避免拥挤,要避开人流,避免踩踏或挤到墙壁、栅栏处。

在商店、书店、展览馆等处:选择结实的柜台、商品(如低矮家具等)或柱子边、内墙角等处就地蹲下,用手或其他东西护住头部;避开玻璃门窗、玻璃橱窗或玻璃柜台;避开高大不稳或摆放重物、易碎品的货架;避开广告牌、吊灯等悬挂物。

在影剧院、体育馆等处:就地蹲下或趴在排椅下;注意避开吊灯、电扇等悬挂物;用手或其他东西护住头部;听从工作人员指挥,震后有组织地撤离。

在行驶的车内:抓牢扶手,以免摔倒或碰伤;降低重心,躲在座位附近;地震过去后再下车;驾驶员迅速停车到安全地带,并拉手刹安全制动。

20
地震发生时的户外避震措施
在户外怎样避震?就近选择开阔地避震:蹲下或趴下,以免摔倒。不要乱跑,避开人多的地方。不要随便返回室内。

避开高大建筑物或构筑物:楼房,特别是有玻璃幕墙的建筑物、过街桥、立交桥、高烟囱、水塔等。


避开危险物、高耸或悬挂物:变压器、电线杆、路灯、广告牌、吊车等。避开其他危险场所:狭窄的街道、危旧房屋、围墙、女儿墙、高门脸、雨篷下、砖瓦、木料等物的堆放处等。


21
地震发生时的野外避震措施
在野外怎样避震?避开山边的危险环境:避开陡峭的山坡、山崖、陡崖,以防山崩、地裂、滚石、滑坡、泥石流等。


躲避山崩、滑坡、泥石流:遇到山崩、滑坡,要向垂直于滚石可能运动的方向跑,切忌顺着滚石方向往山下跑。也可躲在结实的障碍物下,特别注意保护好头部。迅速撤离到开阔,不会受崩塌、滑坡、滚石影响的地方避灾。


22
地震时的自救措施
地震时如果被埋压在废墟下,要树立生存信心,沉着冷静,并尽量改善自己所处的环境,稳定下来,设法脱险:设法避开身体上方不结实的倒塌物、悬挂物或其他危险物。搬开身边可搬动的碎砖瓦等杂物,扩大活动空间。注意:搬不动时千万不要勉强,防止周围杂物进一步倒塌。设法用砖石、木棍等进行支撑,以防余震时再次被埋压。


不要随便动用室内设施,包括电源、水源等,也不要使用明火。闻到煤气及有毒异味或灰尘太大时,设法用湿衣物捂住口、鼻。不要盲目大声呼救,保持体力,可用敲击声等办法求救。


23
地震时的互救措施
救人原则。先多后少:先搜救人员集中的地方,重点搜救儿童和学生。先易后难:先救容易救的人员,后救难救的。先近后远:先救近处的被埋压人员,后救远处的。先轻伤后重伤:先救轻伤者,后救重伤人员。先救生存者,后挖遇难者:尽可能地先救青壮年和医务工作者,壮大救援队伍。

救人方法。尽快使封闭空间与外界沟通,以便新鲜空气注入。灰尘过大时,可喷水降尘,以免被救者和救人者窒息。
使伤者先暴露头部,清除其口鼻内异物,保持呼吸畅通,如有窒息,应立即进行人工呼吸。
挖掘被埋压人员时应保护支撑物,以防止进一步倒塌伤人。及时为被埋压者提供饮水、食品或药物等,以增强其生命力,确保幸存者安全。被压者不能自行爬出时,不要生拉硬扯,以防造成进一步受伤;对于脊椎损伤者,搬动时,应用门板或硬担架。
对埋压时间较长的人员,注意避免被困人员的眼睛受强光刺激。当发现一时无法救出的存活者,应立下标记,等待专业队伍救援。
对于被埋压程度浅,伤势不重的可先将头、胸露出后,使之可以呼吸,马上去扒救周围的被埋压者。重伤人员一定要在专业队伍和医疗人员指导下救助。
24
震后心理疏导
尽快恢复日常生活状态。保证睡眠、休息和饮食。与家人和朋友聚在一起,相互表达感受,一起分担悲痛,说出痛苦可以减轻痛苦。不勉强自己和他人去遗忘痛苦,伤痛停留一段时间是正常现象。用肢体接触来表达关心,例如握手、拍肩、拥抱等。
将未成年人安置在安全地方,多关心他们,包容他们情绪和行为上的改变,鼓励他们去帮助他人。




来源/中国地震局
责编/李映芳

【声明】如需转载丽江市融媒体中心名下任何平台发布的内容,请 点击这里 与我们建立有效联系。