
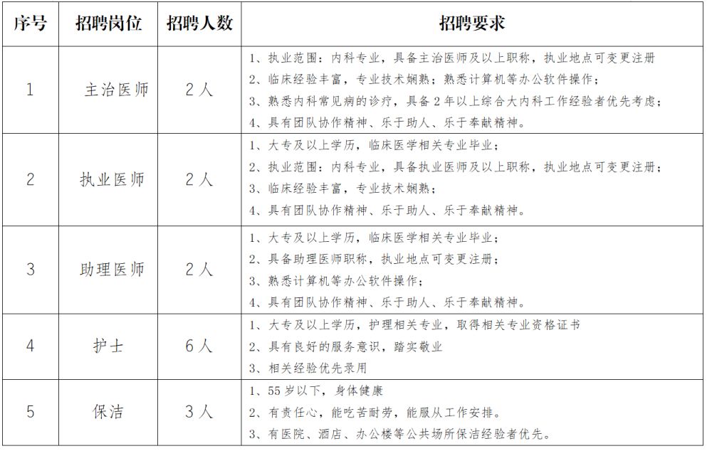
丽江德倍康医院是由丽江市卫健委批准设立,集临床诊疗、教学、预防、保健、科研相结合的二级综合医院,注册床位104张。根据实际管理需要,医院现计划面向社会公开招聘相关岗位人员,具体如下:

请输入图注

福利待遇
1、福利:月休6天、系统培训、节日福利、法定节假日、免费提供食宿;
2、薪资:基本工资+工作绩效+突出奖励+工龄工资+五险,每年设有多次加薪机会。
联系方式
面试携带资料:身份证、毕业证、资格证、执业证、职称证
面试时间:长期,每周二、周三(9:00—11:00,14:00—17:30)
招聘邮箱:747786487@qq.com
医院地址:古城区祥和街道长水路3-5号(丽江德倍康医院四楼人力资源办公室)
联系电话:0888-5331081 18787625509(电话微信同号)
联系人:李老师


来源/丽江德倍康医院
责编/和润黄
二审/李 桥
终审/郭俊燕
丽江市融媒体中心 出品

【声明】如需转载丽江市融媒体中心名下任何平台发布的内容,请 点击这里 与我们建立有效联系。